Product Summary
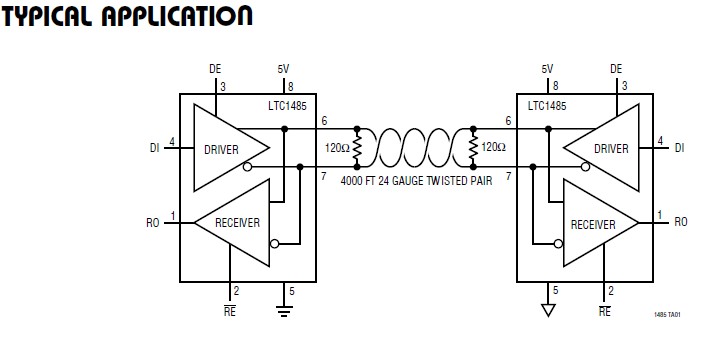
The LTC1485CN8 is a low power differential bus/line transceiver designed for multipoint data transmission standard RS485 applications with extended common-mode range (12V to -7V). It also meets the requirements of RS422. The driver and receiver feature three-state outputs, with the driver outputs maintaining high impedance over the entire common-mode range.
Parametrics
Absolute maximum ratings: (1)Supply Voltage (VCC): 12V; (2)Control Input Voltages:– 0.5V to VCC + 0.5V; (3)Control Input Currents: – 50mA to 50mA; (4)Driver Input Voltages:– 0.5V to VCC + 0.5V; (5)Driver Input Currents: – 25mA to 25mA; (6)Driver Output Voltages: ±14V; (7)Receiver Input Voltages: ±14V; (8)Receiver Output Voltages: – 0.5V to VCC + 0.5V; (9)Operating Temperature Range: 0℃ to 70℃; (10)Storage Temperature Range: –65℃ to 150℃; (11)Lead Temperature (Soldering, 10 sec.): 300℃.
Features
Features: (1)ESD Protectioover ±10kV; (2)Low Power: ICC = 1.8mA Typ; (3)28ns Typical Driver PropagatioDelays with 4ns Skew; (4)Designed for RS485 or RS422 Applications; (5)Single 5V Supply; (6)–7V to 12V Bus Common-Mode Range Permits ±7V Ground Difference BetweeDevices othe Bus; (7)Thermal ShutdowProtection; (8)Power-Up/DowGlitch-Free Driver Outputs; (9)Driver Maintains High Impedance iThree-State or with the Power Off; (10)Combined Impedance of a Driver Output and Receiver Allows up to 32 Transceivers othe Bus; (11)60mV Typical Input Hysteresis; (12)PiCompatible with the SN75176A, DS75176A, and SN75LBC176.
Diagrams

| Image | Part No | Mfg | Description | ![]() |
Pricing (USD) |
Quantity | ||||||||||
|---|---|---|---|---|---|---|---|---|---|---|---|---|---|---|---|---|
![]() |
![]() LTC1485CN8 |
![]() |
![]() IC TXRX DIFFERNTIAL BUS 8-DIP |
![]() Data Sheet |
![]()
|
|
||||||||||
![]() |
![]() LTC1485CN8#PBF |
![]() |
![]() IC TXRX DIFFERNTIAL BUS 8-DIP |
![]() Data Sheet |
![]()
|
|
||||||||||
(Hong Kong)









